Legacy Report Library Deep Dive for FellowshipOne
SaaS Ministry Platform | Product Designer II & Researcher
Tools Used: Whimsical | Typeform | Zoom
Overview
For this particular project, I needed to conduct thorough research on user experiences concerning an outdated report library feature within the FellowshipOne interface. We had already established that this specific feature was neither intuitive nor particularly easy to use. Through various customer conversations and our analysis of NPS results, we uncovered that it was a significant source of frustration for many users. Furthermore, it was evident that this feature had not yet adopted the company's updated design standards and instead continued to exist as a part of the old user interface, which contributed to the challenges users faced.
“It requires a lot of data entry to get the reports you want out and even then just changing one item drastically impacts the search results…” - Customer
“Without a lot of training, it is not a user friendly program. Reports for someone new is very stressful and overwhelming. We have experienced MANY hurdles and limitations in the time we have had it from finance to check-ins to reports.” - Customer
Research Methods
Usability Audit
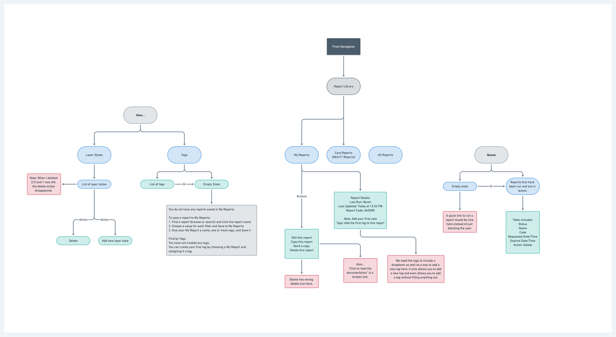
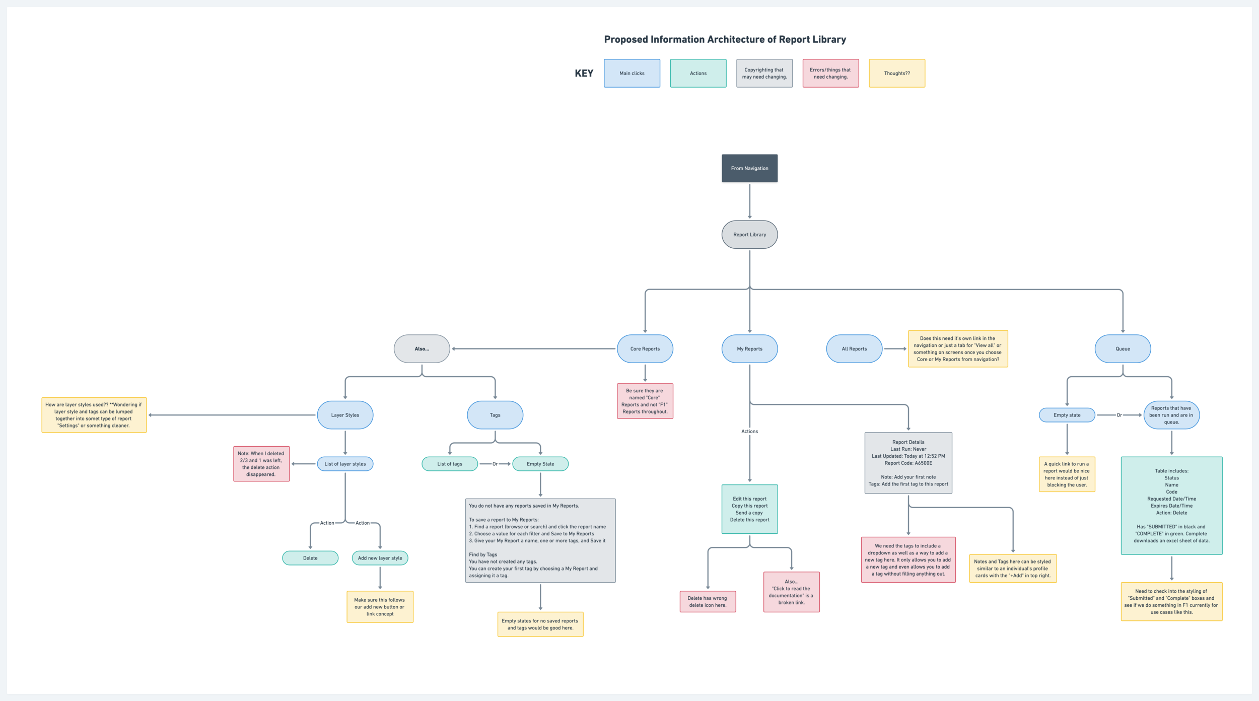
Information Architecture Review
User Survey
User Interviews
Research Objectives
To understand how reporting affects church decision making and the role of FellowshipOne.
Identify difficulties users face in our current Report Library.
Determine the top 3-5 reporting needs of our customers and how FellowshipOne can simplify their tasks. By learning these needs, we can decide whether to update the current library or improve our platform for real-time reporting.
Usability Audit of Current Legacy Experience
Reviewing the legacy system revealed several key issues:
Extensive tagging made finding the correct report difficult.
No simple keyword search capability was available.
Excessive data fields made report creation cumbersome and time-consuming.
Information Architecture (IA) Review
Before starting user research, I analyzed the current structure of the Report Library in order to identify potential areas of improvement.
User Survey
Number of Responses: 33 | Audience: FellowshipOne Users | Roles Represented: Administrator, Ministry Leader, Senior Leaders, & Other
To inform improvements to the report library’s information architecture, I launched a customer survey focused on understanding:
Users’ top reporting needs
Current usage patterns within FellowshipOne and third-party tools
Pain points and workarounds users rely on
The survey helped uncover gaps in functionality, underused areas, and common reporting behaviors, all of which guided future IA recommendations and design prioritization.
Church Weekly Attendance Represented
FellowshipOne's Reporting Influence on Church Decisions
88% of respondents said that FellowshipOne reports help their church make decisions.
Reporting Methods & Tools
Customers were asked what methods and/or tools they use to report on and/or collect data from their church management system (CMS). For this question, customers were asked to select all that apply.
Reporting Frequency
Customers were asked how frequently they report on and/or collect data from their church management system (CMS).
📊 Customers’ Top Reporting Needs
FellowshipOne users identified their primary reporting needs across several key categories. The most frequently requested reports focused on attendance tracking, with customers expressing a desire for simpler ways to monitor:
Overall and individual attendance
New member interest and church health
Membership records and small group participation
From 33 responses, the top reporting categories—ranked by frequency—were:
Attendance (most highly reported)
Engagement
Communication
Financial
These findings highlight where reporting enhancements would have the greatest impact, particularly in simplifying and surfacing attendance-related insights.
Thematic Analysis of Customer Voice of the Customer (VOC) on Reporting Needs
I conducted a detailed analysis of customer feedback from the recent survey, focusing specifically on their reporting needs. Key quotes were extracted and categorized according to the core themes identified in our earlier affinity mapping exercise:
Attendance
Engagement/Outreach
Communication
Giving & Financial
Each piece of feedback aligned closely with these categories, reinforcing the primary themes. Notably, attendance and engagement/outreach emerged as the most emphasized priorities, underscoring their importance to users and guiding future reporting enhancements.
User Interviews
Participants: 3 | Roles: Ministry Leaders & Data Administrator
I conducted in-depth interviews with three customers who responded to our survey, focusing on how they use the report library in their daily workflows. These conversations uncovered practical insights into unmet reporting needs and highlighted differences in how various roles engage with the tool.
Working assumptions going into interviews:
Ministry leaders and pastors primarily seek insights on attendance and individual engagement.
Most users are not actively utilizing the report library but recognize its potential value.
Administrators require more detailed, feature-specific reporting capabilities.
Recommendations
After conducting a UX audit and gathering direct customer feedback, I delivered the following recommendations to the product and stakeholder teams. These improvements aim to reduce the time it takes users to find and generate meaningful reports, while also enhancing overall usability and satisfaction.
📊 Report Library Enhancements
Fix date range picker functionality
Enable search/filtering after tag selection
Add filtering by assignments
Allow users to save filters/selections for future reports
Add sorting and helpful tooltips
Fix tag printing bug (parent tags not printing)
Ensure People Record report pulls all associated members
Enable creation and management of a Groups Attendance report
Add report scheduling for automation
Clarify differences between People Query and Report Library tools
👥 FellowshipOne Groups Feature Improvements
Add filter by group type
Display “Last Attendance” on the View All and group detail pages
Let admins mark groups as “Inactive” (not just name them so)
Fix bug where group schedule is deleted when splitting groups
Allow tagging of new group members as “Guest” instead of default “None”
Enable export of a current group list with attendance info
Allow export/print of groups that did not take attendance
Add ability to compare group headcount to actual attendance
Outcomes & Next Steps
While I was not present for the implementation phase and did not observe how the product team acted on these recommendations, this research provided a foundational understanding of user reporting needs and pain points. The insights were shared with relevant stakeholders to inform future improvements and product decisions related to reporting features.
